油气学术 – 立方石油 //www.mirrorballz.com 油气数字化服务平台 Fri, 06 Mar 2026 08:34:03 +0000 zh-Hans hourly 1 https://wordpress.org/?v=6.9.4 //www.mirrorballz.com/wp-content/uploads/2020/10/icon-150x150.png 油气学术 – 立方石油 //www.mirrorballz.com 32 32 【油气人工智能与特种机器人技术专刊】秦永和(本刊编委),等:智能导向钻井关键技术与装备 //www.mirrorballz.com/archives/106130 //www.mirrorballz.com/archives/106130#respond Fri, 06 Mar 2026 08:32:51 +0000 //www.mirrorballz.com/?p=106130 作者简介:秦永和(1963—),博士,正高级工程师,中国石油天然气集团有限公司科协副主席,中国石油学会石油工程专业委员会副主任,中国石油大学(北京)智能钻完井技术与装备研究中心主任、特聘教授、博士生导师,本刊编委,主要从事油气钻井和油气智能钻完井技术研究工作。

E-mail:qinyonghe1963@sina.com

基金项目:国家科技重大专项“非常规智能钻井与万米连续管智能作业装备”(编号:2025ZD1404600);国家科技重大专项“深水井筒测控技术及智能完井关键工具”(编号:2025ZD1403204);国家自然科学基金重大项目“复杂结构‘井工厂’立体设计建设基础研究”(编号:52234002)。

图片

智能导向钻井关键技术与装备

秦永和1,2,陈 冬1,范永涛3

宋先知1,祝兆鹏1,盛 茂1

1 中国石油大学(北京)智能钻完井技术与装备研究中心

2 中国石油科学技术协会

3 中国石油集团测井有限公司北京测井技术开发分公司
摘要:导向钻井技术正在朝着自动化、智能化的方向快速发展,认清智能导向钻井关键技术与装备发展现状及趋势,对于提升我国导向钻井智能化发展水平至关重要。本文从环境感知、智能决策、闭环控制三个核心技术环节出发,系统梳理了国内外在随钻测量与随钻测井、轨迹预测与轨道优化、几何/地质/旋转导向等方面的关键技术与装备发展现状及趋势。通过对比分析,揭示了我国智能导向钻井在随钻环视与前视环境感知、智能决策算法与导向工具深度融合水平、井下及云-边-端协同闭环控制能力等方面与国外领先水平存在的系统性差距及“卡脖子”难题,并研判了未来智能导向钻井技术演进趋势,可为布局下一代导向钻井技术研发提供系统的理论参考与方向指引。

关键词: 智能钻井;导向钻井;随钻测井;地质导向;旋转导向;闭环控制

图片
图片
图片
图片
图片
图片
图片
图片

引用本文:秦永和,陈冬,范永涛,等 . 智能导向钻井关键技术与装备[J]. 钻采工艺,2026,49(1):107-114QIN Yonghe,CHEN Dong,FAN Yongtao,et al. Key Technologies and Tools for Intelligent Directional Drilling[J]. Drilling and Production Technology,2026,49(1):107-114

]]>
//www.mirrorballz.com/archives/106130/feed 0
【油气人工智能与特种机器人技术专刊】李欣,窦宏恩(本刊编委)等:智能油田的发展现状及未来 //www.mirrorballz.com/archives/106100 //www.mirrorballz.com/archives/106100#respond Fri, 06 Mar 2026 08:12:46 +0000 //www.mirrorballz.com/?p=106100 作者简介:李欣(1975—),博导,正高级工程师,现任中石油石油勘探开发研究院人工智能研究中心主任,主要从事油气田勘探理论与应用、人工智能在油气工业应用等研究。

Email:yjy_lix@petrochina.com.cn

通信作者:窦宏恩(1962—),工程博导,正高级工程师,本刊编委,中国石油大学(北京)人工智能学院兼职教授,中国石油和化工自动化应用协会人工智能分会副秘书长,主要从事油气田开发理论与应用、人工智能在油气工业应用等研究。

Email:douhongen@petrochina.com.cn

基金项目:国家重点研发项目“战略性资源开发区风险评估应用示范”(编号:2022YFF0801204);中国石油集团公司前瞻性基础性技术攻关项目“油气勘探开发人工智能关键技术研究”(编号:2023DJ84);新型油气勘探开发国家科技重大专项“智慧油气田关键装备与软件”(编号:2025ZD1401500)。

智能油田的发展现状及未来

李 欣1,2,窦宏恩1,2,闫 林1,2

李彦辉3,王洪亮1,2

李小波1,2,曾 倩1,2

1 中国石油勘探开发研究院 

2 中国石油勘探开发人工智能技术研发中心

3 北京数链万象网络科技有限公司
摘要:“智能油田”概念自2003年提出以来,国内外油气企业开展了大量探索,但尚未建成统一定义与真正意义上的“智能油田”。文章在系统回溯油田智能化发展脉络的基础上,结合智能体“基础大语言模型基座+行业大语言模型+任务规划+外部工具调用+记忆”的核心构成与运行逻辑,提出了以“全过程机器自主管控”为核心的智能油田新定义,构建涵盖感知、通信、数据、模型、智能体集群、控制执行与业务共治的七层体系架构,并提出智能油田自主等级(L1~L5)评价体系,为行业建立可量化的技术标尺。明确了智能油田的建设本质是“钻完井—油藏—井筒—地面—集输—经营”全链条由智能体集群自主管控、人类承担“最后仲裁者”角色的“机器主控、人类监护”模式。通过对 Shell 的 Smart Field、bp 的 Field of the Future、Saudi Aramco 的 I-Field 等国际公司及以中国石油长庆油田、中国石化胜利油田、中国海油秦皇岛32-6海上油田等国内示范工程的系统对比研究发现,全球范围内虽已普遍实现高水平数字化感知与局部自主控制,但尚未形成自主决策与管控体系,距离智能油田仍存在实质差距。在此基础上,文章提出构建行业基础大模型与智能体集群,实现机理—数据—知识三元融合。通过“虚拟—影子—实控”三阶段实现安全可控的自主权迁移;打造跨域协同的系统级智能,实现产量、能耗、碳排放、安全的多目标自优化。从技术体系、工程路径、组织制度、低碳转型四个维度提出发展方向,构建“2026~2030 年准智能油田试点、2031~2035年区域级自主管控、2035年后真正智能油田建成”的三阶段发展路线及目标。本研究成果以期为国内外智能油田建设提供系统性的理论框架、工程路径与政策参考。

关键词: 数字油田;智能油田;机器自主管控;七层架构;通用人工智能;油田数字化转型

引用本文:李欣,窦宏恩,闫林,等 . 智能油田的发展现状及未来[J]. 钻采工艺,2026,49(1):193-205LI Xin,DOU Hong’ en,YAN Lin,et al. Current Status and Future of Intelligent Oilfields [J]. Drilling and Production Technology,2026,49(1):193-205

]]>
//www.mirrorballz.com/archives/106100/feed 0
【油气人工智能与特种机器人技术专刊】王敏生,等:AI FOR SCIENCE范式下的智能钻井大模型构建方法 //www.mirrorballz.com/archives/106058 //www.mirrorballz.com/archives/106058#respond Thu, 05 Mar 2026 08:09:47 +0000 //www.mirrorballz.com/?p=106058 作者简介:王敏生(1973—),正高级工程师,现任中国石化石油工程技术研究院院长,主要从事油气井工程及石油工程战略规划方面的研究与管理工作。

E-mail:wangms.sripe@sinopec.com

基金项目:国家科技重大专项“全球非常规油气勘探开发关键工程技术体系”(编号:2025ZD1403905);中国石化科技攻关项目“自动化钻井技术与装备”(编号:P20048)。

图片

AI FOR SCIENCE范式下的智能钻井大模型构建方法

王敏生1,孙旭东1,曹 杰2

陈 冬3,雷西·邦蒂·穆罕默德2

1 中国石化石油工程技术研究院

2 Pions AS(eDrilling)公司

3 中国石油大学(北京)
摘要:目前国内石油工程企业已通过自动化钻机、井场集控中心、钻井分析决策平台等技术初步构建形成了基于咨询模式的智能钻井决策系统,启动了从咨询模式向自主决策控制的升级。由于现有钻井机理模型与传统机器学习技术难以满足升级需求,文章基于 AI FOR SCIENCE 研究范式,以深度强化学习技术框架,面向钻井效率、风险与成本等优化场景,提出智能钻井大模型概念及构建方法。以智能钻井大模型为核心,设计了融合专家经验、机理模型、数据分析的多智能体协同决策的应用范式。通过技术架构设计与关键技术实验验证,该模型依托强化学习智能体的自适应学习、持续学习等能力,可适配复杂钻井环境并实现自主决策和全局优化,为智能钻井自主化升级提供了可行路径。

关键词: 钻井大模型;大语言模型;强化学习智能体;多智能体协同;自主化钻井决策

图片
图片
图片
图片
图片
图片
图片

引用本文:王敏生,孙旭东,曹杰,等. AI FOR SCIENCE范式下的智能钻井大模型构建方法[J]. 钻采工艺,2026,49(1):35-41WANG Minsheng,SUN Xudong,CAO Jie,et al. Method for Constructing Large Intelligent Drilling Models under the AI FOR SCIENCE Paradigm[J]. Drilling and Production Technology,2026,49(1):35-41

]]>
//www.mirrorballz.com/archives/106058/feed 0
【油气人工智能与特种机器人技术专刊】夏泊洢,杨文军等:基于时序数据的昆仑钻井大模型关键技术研究 //www.mirrorballz.com/archives/106047 //www.mirrorballz.com/archives/106047#respond Thu, 05 Mar 2026 08:02:04 +0000 //www.mirrorballz.com/?p=106047 作者简介:夏泊洢(1985—),正高级工程师,现任中石油集团公司数字和信息化管理部副总经理,长期从事非常规油气钻完井、大修侧钻、油气井筒工程数智化及随钻测控技术等研究工作。

E-mail:xby.gwdc@cnpc.com.cn

通信作者:杨文军(1977—),工学博士,正高级工程师,现任中石油数智研究院院长、总经理,长期从事石油石化行业信息化规划研究及技术应用等工作。

E-mail:ywj@petro‐china.com.cn

基金项目:中国石油天然气集团有限公司科技项目“基于大模型的钻井工程智能分析与决策优化关键技术研究”(编号:2025ZG83)。图片

基于时序数据的昆仑钻井大模型关键技术研究夏泊洢1,杨文军2,谢红玉2

刘海宁2,姜 涵2,孙 刚2,李禹宏2

1 中国石油天然气集团有限公司

2 中石油(北京)数智研究院有限公司
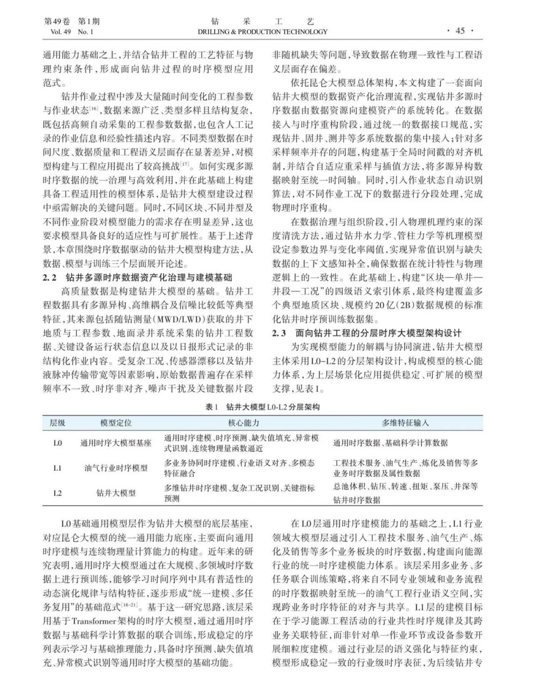
摘要:随着钻井工程向数据密集型与智能化方向发展,多源、高频、长时序钻井数据的有效建模与深度利用已成为智能钻井研究的重要基础。针对钻井过程中工况演化复杂、多参数强耦合以及传统方法难以刻画长时序动态特征等问题,系统总结并归纳了昆仑钻井大模型的构建思路与关键技术体系,提出一种由通用时序建模基座逐级向钻井专业模型和场景应用演进的分层技术框架。该框架以钻井多源时序数据的资产化治理为基础,融合通用时序建模能力与钻井工程特征,实现了对钻井全过程参数变化规律的统一建模。在此基础上,结合井漏和卡钻等典型钻井风险场景,对所构建钻井大模型在复杂工况下的预测能力与工程适用性进行了验证。研究表明,基于时序大模型的钻井建模方法能够突破传统单点监测和经验驱动决策的局限,为实现钻井。关键词:钻井工程;时序数据;钻井大模型;多参数耦合;智能监测图片图片图片图片图片图片图片图片

引用本文:夏泊洢,杨文军,谢红玉,等 . 基于时序数据的昆仑钻井大模型关键技术研究[J]. 钻采工艺,2026,49(1):42-49XIA Boyi,YANG Wenjun,XIE Hongyu,et al. Key Technologies Research of the Kunlun Drilling Large Model Based on Time-Series Data[J]. Drilling and Production Technology,2026,49(1):42-49

]]>
//www.mirrorballz.com/archives/106047/feed 0
【油气人工智能与特种机器人技术专刊】蒋楠,等:基于长城大模型驱动的石化行业知识图谱构建与智能检索技术研究 //www.mirrorballz.com/archives/106030 //www.mirrorballz.com/archives/106030#respond Thu, 05 Mar 2026 07:23:01 +0000 //www.mirrorballz.com/?p=106030 作者简介:蒋楠(1981—),正高级工程师,现任中国石油化工集团有限公司信息和数字化管理部副总经理,长期从事企业数智化规划设计、建设与应用相关研究工作。 E-mail:jn@sinopec.com 基金项目:国家自然科学基金“基于多源语义融合表示的非全及动态教育知识图谱推理研究”(编号:62207011)。图片 基于长城大模型驱动的石化行业知识图谱构建与智能检索技术研究 蒋 楠1,公绪超2,3, 王 振1,段鸿杰2,程思远2 1 中国石油化工集团有限公司 2 中国石油化工集团有限公司胜利油田分公司数智化管理服务中心 3 中国石油化工集团有限公司胜利油田博士后科研工作站 摘要:随着石油化工数字化转型深入推进,行业知识呈现出海量、多源、异构与持续演化的特征。知识图谱作为组织与利用行业知识的有效手段,在推动石油化工行业智能化进程中具有重要价值。然而,传统构建方法依赖专家人工,面临成本高、更新滞后等挑战。文章提出一种大模型驱动的油气知识图谱增量式构建框架,设计了包含知识感知、增量更新和质量控制的全链路方法。知识感知模块设计检索增强生成机制提升专业知识获取的准确性与时效性。增量更新模块基于语义识别的增量更新方法,实现知识体系的持续演进。质量控制模块设计多智能体协同验证机制,有效消解知识冲突,保障图谱质量一致性。该框架已成功应用于知识库管理、业务问答等关键场景,为油气典型业务场景提供了有效支撑。研究成果有望为构建新一代动态演进、可信可用的石油化工领域知识体系提供技术支撑,助力推动行业知识智能化升级。关键词:大语言模型;知识图谱;增量构建;多智能体;石油化工图片图片图片图片图片图片图片图片 引用本文:蒋楠,公绪超,王振,等 . 基于长城大模型驱动的石化行业知识图谱构建与智能检索技术研究[J]. 钻采工艺,2026,49(1):50-57JIANG Nan,GONG Xuchao,WANG Zhen,et al. LLM-Driven Knowledge Graph for Intelligent Information Retrieval in the Petrochemical Industry:AStudy Based on the Great Wall Model[J]. Drilling and Production Technology,2026,49(1):50-57 ]]> //www.mirrorballz.com/archives/106030/feed 0 【油气人工智能与特种机器人技术专刊】:庞平,等:失控油气井抢险用柔性燃烧绳切割机器人研制 //www.mirrorballz.com/archives/106020 //www.mirrorballz.com/archives/106020#respond Thu, 05 Mar 2026 05:37:07 +0000 //www.mirrorballz.com/?p=106020 作者简介:庞平(1982—),高级工程师,毕业于西南石油大学,现为中国石油井控应急救援响应中心主任,长期致力于石油天然气工程钻完井技术研究与管理工作。

E-mail:pangp_sc@cnpc.com.cn

通讯作者:王留洋(1983—),高级工程师,工学博士,毕业于西南石油大学,现为中国石油井控应急救援响应中心二级工程师,主要从事井控应急救援相关技术研究和服务工作。

E-mail:wangly_zcy@cnpc.com.cn

基金项目:中国石油天然气集团公司重大科技专项“应急抢险井口拆除与重建技术装备研发”(编号:2021ZZ03-3)。图片

扫描二维码

阅读全文
图片

失控油气井抢险用柔性燃烧绳切割机器人研制
庞 平1,2,王留洋1,2,谢意湘1,2

李生勤1,2,卿 玉1,2,杨博仲1,2,黄 利1
摘要:井口切割是失控油气井抢险关键流程之一,其中井口螺栓等切割作业需操作人员手持燃烧棒在近井口危险区域进行,人身安全受到极大挑战,切割效率也受到明显制约。为进一步提升作业安全性和效率,研发了全新的柔性燃烧绳切割机器人,重点攻克了柔性燃烧绳的平稳输送、高温热防护设计、切割点位精细控制等关键技术难题,业内首次实现了由机器人替代人工进行井口相关切割作业,为最终实现油气井井喷失控抢险无人化创造了条件,对其他恶劣环境的金属切割清障作业具有参考价值和推广应用前景。关键词:井喷失控;抢险机器人;柔性燃烧绳;井口切割图片图片图片图片图片

引用本文:庞平,王留洋,谢意湘,等.失控油气井抢险用柔性燃烧绳切割机器人研制[J].钻采工艺,2026,49(1):83-87PANG Ping,WANG Liuyang,XIE Yixiang,et al. Development of Flexible Combustion Hose Cutting Robot for Well Control Emergency Response[J].Drilling and Production Technology,2026,49(1):83-87

]]>
//www.mirrorballz.com/archives/106020/feed 0