
8月3-4日,由中国石油大学 (北京) 、阿里云计算有限公司、北京能源协会、联合国教科文组织“碳中和与气候变化驱动绿色转型”教席联合主办,油气资源与工程全国重点实验室、重质油全国重点实验室、教育部非常规油气国际合作联合实验室、中国石油大学(北京)人工智能学院、中国石油大学(北京)石油工程学院、中国石油大学(北京)碳中和未来技术学院、中国石油大学(北京)碳中和示范性能源学院、油气人工智能产学研创新联盟、东北石油大学人工智能能源研究院与立方石油承办的“2023 中国油气人工智能科技大会”在北京顺利举办。
2023中国油气人工智能科技大会现场
大会采用线下+线上的模式举办,中国石油大学(北京)副校长金衍、中国工程院院士孙龙德、李阳、李根生、刘合、王坚、张来斌,中国海油石油有限公司副总裁孙福街、石油工业出版社有限公司总经理李俊军、中国石油集团信息部副总经理刘顺春、中国海油集团科技与信息化部副总经理陈溯、中国石化集团信息和数字化管理部副总经理李剑峰、中国石油集团工程技术研究院副院长汪海阁、中海油研究总院总工程师李中、中油测井公司副总经理石玉江、阿里云副总裁汪军华、阿里云副总裁李强、阿里云高校合作部总经理李贝、中油测井公司首席专家周军等近400名来自高校、企业、科研机构等余名嘉宾余名学者在现场参会,同时线上有超过20.7万人通过中油直播、钉钉、喜马拉雅、优酷直播等直播渠道参与。
2023 中国油气人工智能科技大会以“云上创新,驱动油气数字化加速升级”为主题,大会主论坛共计有20个主题演讲报告。
8月3日上午,大会主论坛,中国石油大学(北京)副校长金衍致开幕词,中国工程院院士李阳、刘合、王坚、李根生与张来斌等5位院士,中国海油石油有限公司副总裁孙福街、中国石化集团信息化和数字化管理部副总经理李剑峰、国家管网集团数字化部总监骆科东等3位专家就油气行业人工智能发展的挑战与应对策略等议题作了高水平学术报告。
中国石油大学(北京)副校长金衍教授代表学校表达了对此次大会举办的热烈祝贺。金衍教授表示,这20年来,油气行业逐渐认识了数字化、智能化对产业升级的重要性,并从信息化层面取得了可喜的进展,随着新一轮的数字化、智能化浪潮,给油气行业带来了前所未有的机遇,迎来油气人工智能发展的最好的黄金期。2023 中国油气人工智能科技大会致力于推动油气行业数字化转型及智能化变革,加强油气行业人工智能多方交流合作,探索人工智能来助力实现减碳、零碳和负碳的方法,旨在促进数实融合,以创新驱动发展,推动新时代能源事业高质量发展。

李阳院士在《CCUS 与数字化平台建设》报告中,从技术进展、工程情况和技术挑战三个方面阐明了中国已初步具备CCUS技术规模化应用和产业化发展的基础,提出了CCUS的新路径、新模式,尤其是数字化CCUS平台的建设,可高效实现CCUS,这对于“双碳”目标的实现具有非常重要的意义。

刘合院士在《油气行业人工智能发展的挑战与应对策略》报告中,回顾了人工智能的发展历程,介绍了中国石油在人工智能领域的进展,指出了未来油气行业人工智能面临的挑战和机遇,给未来油气人工智能的发展提供了很好的路径。

王坚院士在《计算驱动的科学发现以及对油气人工智能的意义》报告中表示,目前科研已进入计算驱动的研究范式,油气行业拥有丰富的数据,依托云计算、数据和AI的融合,在未来三到五年,将能够形成油气行业的ImageNet。

李根生院士在《智能钻完井技术研究与展望》报告中,从钻完井领域人工智能的发展进展以及未来展望阐明了油气人工智能的发展需要产学研协同创新,从机制上创新,要开放、融合,还要加上人工智能复合型人才的培养,通过业务场景的需求,让数据资源的共享、人力资源的共享、模型算法的共享来共同推动我国油气人工智能的发展进程。

张来斌院士在《大型风电机组智能安全运维关键技术》报告中,从目前的发展情况、难题与挑战、关键技术、发展趋势四个方面详细介绍了近年来风电技术在国内发展迅速。随着物联网、大数据、人工智能等信息化技术的发展,风电机组安全运维的智能化水平得到很大提升,我国风电行业发展迅速,有助于推进能源结构调整和双碳目标的实现。
中国海洋石油有限公司副总裁孙福街,在《中国海油数智化实践与探索》的报告中,分享了中国海油的顶层部署和数字化智能化的最新实践与探索,并表达了对中国特色数智化转型的展望。
中国石油化工集团有限公司信息和数字化管理部副总经理李剑峰,在《中石化智能油田建设实践与展望》的报告中,为我们分享了中石化智能油田建设方面的一些进展和全景图,向我们展示了在人工智能和大模型方面的一些展望和思考。
国家管网集团数字化部总监骆科东,在《国家管网数字化转型的实践与思考》报告中,从国家管网顶层设计到流程制程的体系构建以及应用生态建设,让我们全方位领略了国家管网的数字化转型之路。
在随后的主论坛中,中国石油大学(北京)石油工程学院院长宋先知、中油测井副总经理石玉江、中国石化集团高级专家肖倚天、中石油勘探开发研究院信息化管理处副处长张弢、阿里云石油化工行业资深专家刘琦、中国石油大学(北京)人工智能学院创院院长肖立志、中国石油大学(北京)人工智能学院副院长林伯韬、中海炼化信息化经理武铁峰、伴科技企业事业部总经理王俊楠、中孚能源技术总监袁奇华、北京金正数联能源科技有限公司副总经理李甘依次针对智能油田建设、油气数字化转型以及油气勘探、钻井、开发、炼化等多个环节中人工智能技术的应用等议题展开报告。
《钻井人工智能技术探讨》
宋先知,中国石油大学(北京)
《人工智能在油气行业的应用实践和展望》
许呙兢,阿里云行业解决方案研发部产品总经理
《测井人工智能应用场景及实现》
《论科学研究范式演变和人工智能为油气勘探开发带来的新认知》
《新形势下油气上游业务数字化转型发展策略》
《云上构建综合服务为业务敏捷创新提速》
《人工智能学院学科建设与人才培养》
《石油和化工企业数智能源解决方案》
《建设全球油气对标系统,提升我国油气勘探开发水平》
8月4日,大会分论坛上,中国石油大学(北京)碳中和示范性能源学院副院长薛亮,中石化西南石油工程有限公司钻井工程研究院副院长王汉卿,石油工业出版社有限公司产品部主任张明伟,中石化石油工程技术研究院有限公司主任张洪宝,斯伦贝谢科技服务(北京)有限公司生产技术服务经理王冰,中国石油大学(北京)教授顾继俊,中国石油大学(北京)国际合作与交流处副处长冯永存,哈尔滨工业大学教授关威等35人分别进行了线上线下的学术汇报。

8月2日,作为会议的序章,大会的配套活动“上游探勘开发人工智能闭门会议”,来自中国石油大学(北京)、中石油、中石化、中海油、阿里云团队等二十多名学者专家以“油气上游领域人工智能的痛点、需求、弱势分析”为主题,围绕“油气行业数据治理的看法、痛点、需求和弱势”,“高性能计算在地震数据处理解释的落地”和“上游人工智能(大模型)的看法、痛点、需求,和弱势”三块内容进行了充分的探讨与交流。
8月3日当天上午,中国石油大学(北京)与阿里云计算有限公司在会议上签署了战略合作协议,通过“云+AI”助力石油石化领域由数字化向智能化转型。
中国石油大学在能源领域有着深厚的学科积累,阿里云在云计算、人工智能领域的建立了先进的技术优势,双方决定在能源数字化联合解决方案、校企合作项目、人才联合培养、产学研生态等方面建立全面战略合作关系。

这一合作协议的签订标志着学校与人工智能头部企业、油气头部企业的产教融合、科教融汇,加快推进了传统学科专业的迭代升级,将有力推动我校建设世界一流大学和一流学科进程,为保障国家油气安全提供技术支撑。
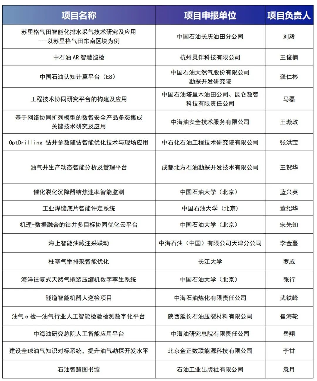
8月3日上午,大会同期举行2023中国油气人工智能优秀案例颁奖典礼。此次2023中国油气人工智能优秀案例由多位行业专家层层审核,最终有18个优秀案例从送审的优秀案例中脱颖而出。获奖单位涵盖中石油、中石化、中海油的油田、研究机构、炼化企业及高校单位,也有不少国产软硬件企业脱颖而出,表现亮眼。

中国工程院院士孙龙德,阿里云副总裁、行业解决方案研发部总经理曾震宇为获奖单位颁奖,并合影留念。

大会期间,会场外同步设立展板及展台区域,对优秀案例进行了展板展示,同时杭州灵伴科技、陕西中孚石油信息技术有限公司、北京金正数联能源科技有限公司、《前瞻科技》、石油工业出版社、《石油钻探技术》等单位设立了展台,对最新的产品、技术、服务等进行了展示与交流。

https://mudu.tv/live/watch/ogdyd6eo
发布者:cubeoil,转转请注明出处://www.mirrorballz.com/archives/83873